![]() |
![]() |
![]() |
![]() |
|
陈桂廷__震源编码全波形反演及串扰噪音压制 |
陈景波__三维频率域弹性波方程数值模拟研究 | 樊驹__四川盆地深部结构三维密度反演研究 | 郭德润__两种震电控制方程的震电波场传播规律对比分析 |
![]() |
![]() |
![]() |
![]() |
| 郝天珧__福建海域海底观测网建设与应用 | 胡婷__基于矢量的弹性波逆时偏移成像去噪研究 | 霍守东__基于压缩感知的高分辨率稀疏反演方法研究 | 姜博午__基于分块Hessian矩阵的最小二乘偏移 |
![]() |
![]() |
![]() |
![]() |
| 雷裕红__鄂尔多斯盆地长7湖相页岩有机孔发育影响因素研究 | 李正伟__基于倾角时差道集的三维绕射波成像 | 李宗伟__MEMS数字检波器信号处理集成电路 | 刘大卫__川中龙王庙组储层流体时空演化 |
![]() |
![]() |
![]() |
![]() |
| 刘礼农__单点高密度采集数据成像技术 | 刘丽华__南黄海东西部深部结构特征对比与朝鲜半岛构造归属来自首条中韩海陆联测测 | 刘乃贵__新型高温高压多相渗流核磁共振在线测试平台研制 | 刘伊克__全Intensity波形反演 |
![]() |
![]() |
![]() |
![]() |
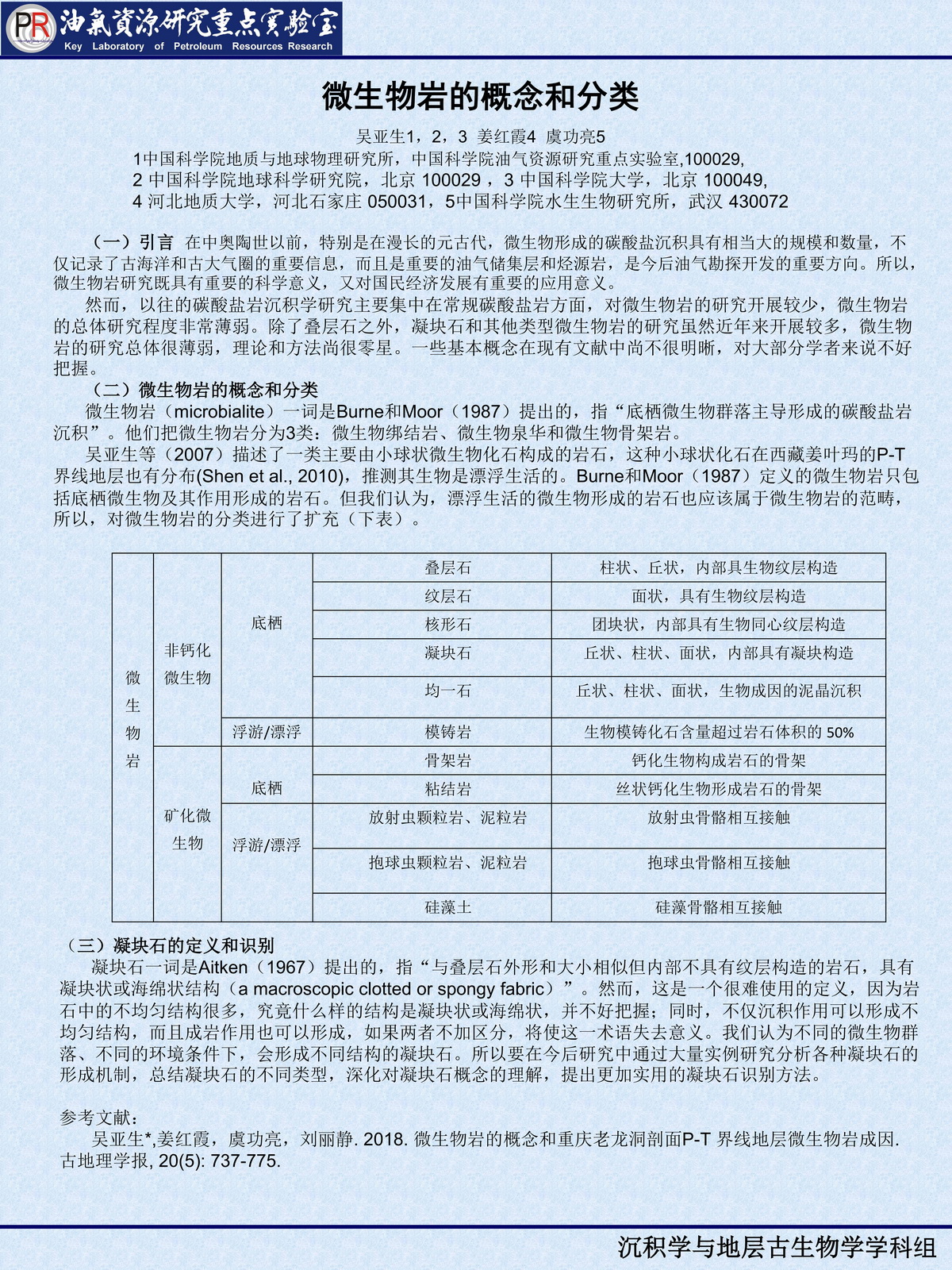
| 彭燕燕__塔里木盆地不同地区原油稳定性和裂解程度 | 汪远征__塔里木盆地西北部晚震旦世奇格布拉克组沉积相剖析 | 吴亚生__微生物岩的概念和分类 | 严红勇__基于Taylor级数展开和样点逼近相结合的优化交错网格有限差分数值模拟方法 |
![]() |
![]() |
![]() |
![]() |
| 郑丽婧__识别珊瑚礁相和含珊瑚的开阔台地相:以鄂尔多斯盆地为例 | 杨凯__最小二乘逆时偏移 | 杨长春__节点式无缆全数字地震采集 | 于彩霞__小尺度地质异常体字典学习检测方法 |
![]() |
![]() |
![]() |
![]() |
| 袁雨欣__求解二阶解耦弹性波方程的低秩分解法和低秩有限差分法 | 张立宽__致密岩心临界充注压力测量方法 | 余益敏__三维MT带地形反演研究 | 张力钰__晚泥盆世弗拉斯-法门转折期气候快速波动:来自牙形刺Sr同位素的证据 |
![]() |
|||
| 张立宽__渤海湾盆地惠民凹陷古近系沙河街组异常压力成因机制及演化过程 |































