在开放式火山中,长期存在的熔岩湖直接反映了其与深部岩浆系统之间的连通性。约束浅部岩浆系统的大小和系统中所填充岩浆的流变特征对于评估熔岩流和其他火山活动的潜在危险至关重要。熔岩湖通常会经历快速脱气、落石、甚至热对流的应力扰动过程,从而激发熔岩湖的振荡。因此,研究岩浆系统流体的振荡及其与周围岩壁的应力耦合所辐射的地震波可为探测岩浆系统几何形状和岩浆流变属性提供了宝贵信息。800彩票地震学课题组牛杰明副研究员在对尼亚拉贡戈火山周围宽频带地震台网连续资料进行分析后,首次观察到了超长周期震颤事件,揭示了世界上已知最大熔岩湖的晃动及其与深部岩浆系统的相互作用过程。
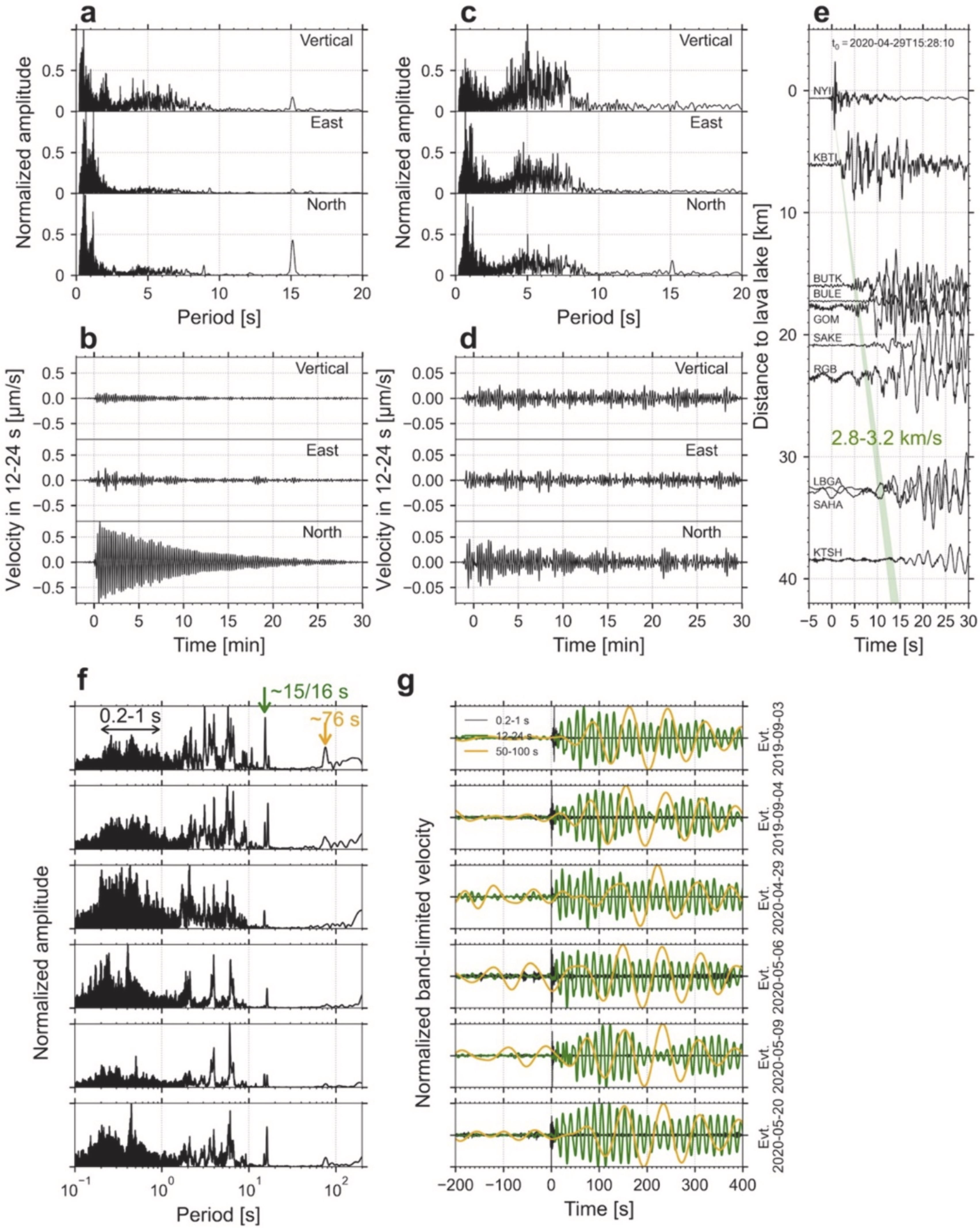
所发现的信号表现为调和式的地面振荡,具有两个孤立的谱峰,约为15秒和16秒,持续时间长达半小时,以及一个较长周期的谱峰,约为76秒(图1和图2)。辐射的地震波可在距离熔岩湖小于50公里的台站上有效地观测到。地震波走时、质点运动轨迹和形变反演表明:(1)15秒和16秒的模态与接近地表的两个相互正交的水平方向单力相关,指向熔岩湖的动态波动;(2)76秒的模态与深度为8-16公里的爆炸源相关,可被视为熔岩湖波动对深部岩浆系统的扰动。对三个模态进行动力学建模后可得出一个储存能力约为8立方米/帕、半径约为7.5公里的球形深部岩浆房。在15秒和16秒模态出现前的高频地震波表明,这些信号可能是由剧烈的脱气或落石激发。模态周期和品质因子的变化反映了熔岩湖和深部岩浆房几何形状和岩浆粘滞度的变化。这一发现可能提高我们理解岩浆管道系统的能力,有助于追踪尼亚拉贡戈火山中的岩浆演化,并进一步探究活火山中熔岩湖的形成机制。

图1 尼拉贡戈火山周边地震台网和内部结构。(右上)熔岩湖的尺寸;(右下)大地测量和岩石学所得的岩浆供应系统以及该研究所发现的超长周期震颤事件不同模态的震源位置。黑色虚线箭头为超长周期震颤事件在15秒和16秒周期附近的质点运动轨迹方向

图2 超长周期震颤事件的波形特征。a.代表性事件在最近台站的傅立叶频谱;b.在最近台站的速度波形(滤波至12-24秒);c.在较远台站的傅立叶频谱;d.在较远台站的速度波形;e.在其他台站的宽频带速度波形;f.其他超长周期震颤事件的频谱;g.发生在15秒、16秒和75秒模态之前的高频地震能量
研究成果发表于国际学术期刊JVGR(牛杰明*. Very-long-period signal reveals lava lake sloshing and its interaction with a deep reservoir in Nyiragongo volcano [J]. Journal of Volcanology and Geothermal Research, 2024, 450: 108088. DOI: 10.1016/j.jvolgeores.2024.108088.)。研究受国家重点研发计划(2022YFF0503101/ 2022YFF0503100)的资助。