来源:北京日报 发布日期:2023-5-6 记者:刘苏雅
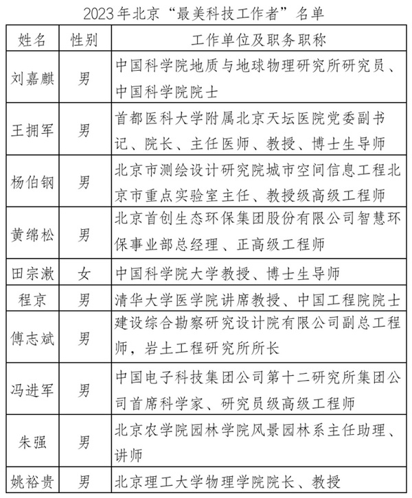
昨天,市科协公布了2023年北京“最美科技工作者”名单,“80后火山院士”刘嘉麒、首都医科大学附属北京天坛医院院长王拥军等10人荣获该称号。
市科协表示,入选2023年北京“最美科技工作者”的10位科技工作者,既有将毕生所学奉献给祖国科技事业的老一辈科学家,也有在关键核心技术攻坚战中发挥重要作用的科研中坚力量、在高水平自立自强道路上勇当先锋的青年科技工作者,涉及地质勘探、生物医学、智慧环保、风景园林等各领域。
其中,800彩票研究员、中国科学院院士刘嘉麒从事地质研究与科考60多年,并积极投身科普,成为网民心目中的“80后火山院士”;清华大学医学院讲席教授、中国工程院院士程京带领我国生物芯片实现从“一贫二白”到“惠及世界”;中国科学院大学教授田宗漱成功填补多场变量有限元学科空白;北京天坛医院院长王拥军创新“中国方案”解决世界性临床难题,为脑卒中患者赢得生机;北京市测绘设计研究院城市空间信息工程北京市重点实验室主任杨伯钢一次次打破国外技术垄断,为“科技冬奥”作出重要贡献;北京理工大学物理学院院长姚裕贵在反常霍尔效应、硅烯、石墨烯、拓扑材料等方向取得突破性成果;中国电子科技集团公司第十二研究所集团公司首席科学家冯进军被称为中国真空电子领域的拓荒者,他也是首位获得真空电子学领域最高奖“皮尔斯奖”的亚洲科学家;建设综合勘察研究设计院有限公司副总工程师傅志斌在我国地质工程和岩土工程领域取得重大技术突破;北京首创生态环保集团高级工程师黄绵松用科技创新为城市水系统安全保障保驾护航;北京农学院园林学院风景园林系主任助理朱强长期致力于京西皇家园林研究,推动“三山五园”走向世界。
5月30日是“全国科技工作者日”,市科协将以“点亮精神火炬”为主题,在5月1日至6月15日期间组织开展科技为民志愿服务、文艺演出、展览展示等系列活动。
