 |
|
|
| 2015-04-01 | 作者:转自 共产党员网 | 【大
中
小】【打印】【关闭】
|
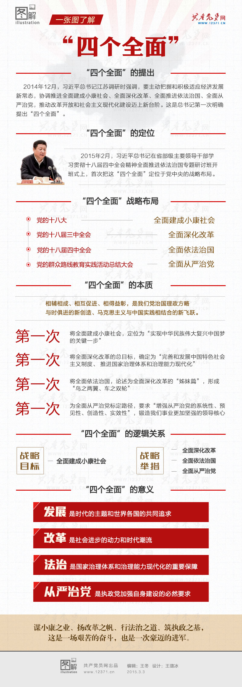
“四个全面”战略布局 - 2014年12月 习近平江苏调研时第一次明确提出“四个全面”。
- 2015年2月 习近平在省部级主要领导干部学习贯彻十八届四中全会精神全面推进依法治国专题研讨班开班式上,首次把这“四个全面”定位于党中央的战略布局。
- 全面建成小康社会
2012年,十八大将“建设”改成“建成”,进一步提出了到2020年“全面建成小康社会”的任务。 - 全面深化改革
2013年,十八届三中全会就全面深化改革的若干问题作出重要决定,提出了全面深化改革的指导思想、目标任务、重大原则。 - 全面依法治国
2014年,十八届四中全会,第一次把法治建设作为中央全会的专门议题,对全面推进依法治国作出了全面的战略部署。 - 全面从严治党
2014年,习近平总书记在群众路线教育实践活动总结大会上,进一步提出全面推进从严治党的要求,并对全面推进从严治党进行了部署。 |
|
 |
|